Veranstaltungen am Lehrstuhl Global Business and Human Resource Management

Wir versuchen die Einbringbarkeit unserer Veranstaltungen immer möglichst vollständig anzugeben. Im Zweifelsfall gelten die Informationen in den Modulhandbüchern.


Bitte beachten Sie, dass die Anmeldung für Seminar- und Abschlussarbeiten grundsätzlich im Anschluss an den jeweils ersten Termin der zugehörigen Veranstaltung stattfindet. Eine Vorabanmeldung ist nicht nötig.

 

Allgemeine Unterlagen zu Abschlussarbeiten, Projects und International Studies finden Sie auf der Lehrstuhlseite auf Digicampus. Spezifische Unterlagen zu den einzelnen Veranstaltungen finden Sie auf der Seite der jeweiligen Veranstaltung auf Digicampus.

Übersicht

Die folgenden Lehrveranstaltungen sind in den nächsten Semestern am Lehrstuhl Global Business and Human Resource Management geplant. Die Übersicht soll Sie bei der Planung Ihres Studiums unterstützen. Änderungen sind vorbehalten (Stand: 14. August 2025).

 

 

Bachelorstudium

 

Modulnummer

WiSe 2025/26

SoSe 2026

WiSe 2026/27

SoSe 2027

Organisation und Personalwesen (V) WIW-0006    

Personalpolitik (V/Ü)

WIW-0263    
Comparative International Business and Economics (V) WIW-4707    
Internationales Personalmanagement (V/Ü) WIW-4729    
Topics in Global Business (S) siehe Modulhandbuch    
Projektseminar Personal und Global Business (S) siehe Modulhandbuch    
Seminar zu Projects (S) siehe Modulhandbuch
Seminar für Abschlussarbeiten (S) siehe Modulhandbuch
           

 

Masterstudium

 

Modulnummer

WiSe 2025/26

SoSe 2026

WiSe 2026/27

SoSe 2027

HR: People Analytics (V/Ü) WIW-5295      
HR: Personalmanagement (V/Ü) WIW-5133    
HR: Bildungsökonomik (V/Ü) WIW-5272        
HR: Empirical Research in Global Business (S) siehe Modulhandbuch   (?)
HR: Research in Global Business (S) siehe Modulhandbuch   (?)  
HR: Forschungsseminar (S) siehe Modulhandbuch   (?) (?) (?)
Seminar für Abschlussarbeiten (S) siehe Modulhandbuch

 

Legende:
V: Vorlesung
Ü: Übung
S: Seminar
WiSe: Wintersemester
SoSe: Sommersemester 
(?): Voraussichtlich 

 

 

Details zu den jeweiligen Lehrveranstaltungen im Bachelorstudium

 

Typ: Vorlesung

Inhalt: Die Vorlesung behandelt zu gleichen Teilen die Grundlagen der Organisationstheorie (Lehrstuhl Lehmann, erste Semesterhälfte) und des Personalmanagements (Lehrstuhl Warning, zweite Semesterhälfte). Ziel im Teil Personalwesen ist es, die Besonderheiten des Faktors Arbeit zu verstehen und die zentralen personalpolitischen Instrumente kennenzulernen. Die Inhalte der Veranstaltung umfassen z.B. Vergütung, Personalplanung und Personalentwicklung. Eine detaillierte Beschreibung findet sich im Modulhandbuch des jeweiligen Semesters.

Voraussetzungen: Keine
Einbringbar in folgenden Studiengängen: (i)BWL (BA), (i)VWL (BA), GBM (BA), ReWi (BA). Im Zweifelsfall gelten die Informationen in den Modulhandbüchern.

Termin: I.d.R. im Wintersemester

Prüfung: Klausur in jedem Semester. Prüfungstag ist i.d.R. der 14. Prüfungstag des Prüfungszeitraums. Die
verbindlichen Prüfungsdaten werden in Studis bekannt gegeben.

Dozent: Prof. Dr. Erik E. Lehmann, Prof. Dr. Susanne Warning

Ansprechpartner: Stefan Bruckmeyer

Typ: Vorlesung (mit Übung)

Inhalt: Diese Veranstaltung beschäftigt sich mit den Gestaltungsfeldern der Personalpolitik – angefangen bei der Einstellung eines Mitarbeiters bis hin zu dessen Ausscheiden aus dem Unternehmen. Die Studierenden lernen die ökonomischen Prinzipien kennen, die hinter Verfahren in der Praxis stehen, lernen diese zu analysieren und selbst zu bewerten. Die Inhalte der Veranstaltung umfassen z.B. Adverse Selektion und Personalauswahl, Aus- und Weiterbildung, Arbeitsgestaltung, Moral Hazard und Vergütung, interne Karriereanreize, Personalbeurteilung und Personalfreisetzung. Eine detail­lierte Beschreibung findet sich im Modulhandbuch des jeweiligen Semesters.

Voraussetzungen: Gute Englischkenntnisse, gute Kenntnisse in Mathematik, Statistik und Mikroökonomik aus dem ersten Studienabschnitt

Einbringbar in folgenden Studiengängen: BWL (BA), VWL (BA), ReWi (BA, PO 2015), WIN (BA, PO 2015), WING. Im Zweifelsfall gelten die Informationen in den Modulhandbüchern.

Termin: I.d.R. im Wintersemester

Prüfung: Klausur in jedem Semester. Prüfungstag ist i.d.R. der 8. Prüfungs­tag des Prüfungszeitraums. Die verbindlichen Prüfungsdaten werden in Studis bekannt gegeben.

DozentProf. Dr. Susanne Warning

Ansprechpartner: Stefanie Bruckmeyer

Typ: Vorlesung (in englischer Sprache)

Inhalt: Die Vorlesung behandelt zu gleichen Teilen anschaulich die Grund­modelle der internationalen VWL (Lehrstuhl Welzel, erste Semes­terhälfte) und die Konzepte der internationalen BWL (Lehrstuhl Warning, zweite Semesterhälfte). Damit legt diese Veranstaltung die Basis für fort­ge­schrittene Veranstaltungen in der zweiten Hälfte des Studiums. Die Inhalte der Veranstaltung umfassen z.B. Institutionen und Kultur, internatio­nalen Handel, Direktinvestitionen, Strategie und Struktur. Eine detaillierte Beschreibung findet sich im Modulhandbuch des jeweiligen Semesters.

Voraussetzungen: Gute Englischkenntnisse, gute Kenntnisse in Mathematik, Statistik und Mikroökonomik aus dem ersten Studienabschnitt 

Einbringbar in folgenden Studiengängen: GBM (BA), Austauschstudierende. Im Zweifelsfall gelten die Informationen in den Modulhandbüchern.

Termin: I.d.R. im Wintersemester

Prüfung: Klausur in jedem Semester. Prüfungstag ist i.d.R. der 4. Prüfungs­tag des Prüfungszeitraums. Die verbindlichen Prüfungsdaten werden in Studis bekannt gegeben.

Dozent:  Prof. Dr. Susanne Warning, Prof. Dr. Peter Welzel

Ansprechpartner: Patricia-Isabella Aich

Typ: Vorlesung (mit Übung)

Inhalt: Diese Vorlesung vermittelt die Grundlagen personalpolitischer Instrumente und analysiert, wie und warum diese über Länder hinweg unterschiedlich ausgestaltet sind. Neben den theoretischen Grundlagen lernen die Studierenden, empirische Evidenz zu Personalmanagement im internationalen Vergleich zu interpretieren. Die Inhalte der Veranstaltung umfassen z.B. Methoden für internationale Vergleiche, Bildung im internatio­nalen Vergleich, Arbeitszeit im internationalen Vergleich, Vergütungsstrate­gien im internationalen Vergleich, Familienpolitik im internationalen Ver­gleich. Eine detaillierte Beschreibung findet sich im Modulhandbuch des jeweiligen Semesters.

Voraussetzungen: Gute Englischkenntnisse, gute Kenntnisse in Mathematik, Statistik und Mikroökonomik aus dem ersten Studienabschnitt

Einbringbar in folgenden Studiengängen: BWL (BA), VWL (BA), GBM (BA), ReWi (BA, PO 2015), WIN (BA, PO 2022), WING (BA, PO 2021), Austauschstudierende. Im Zweifelsfall gelten die Informationen in den Modulhandbüchern.

Termin: I.d.R. im Sommersemester

Prüfung: Klausur in jedem Semester. Prüfungstag ist i.d.R. der 1. Prüfungs­tag des Prüfungszeitraums. Die verbindlichen Prüfungsdaten werden in Studis bekannt gegeben.

Dozent:  Prof. Dr. Susanne Warning

Ansprechpartner: Stefanie Bruckmeyer

Typ: Seminar (Literatur)

Inhalt: Das Seminar beschäftigt sich mit Konzepten und Instrumenten der Personalpolitik auf Literaturbasis, wobei die Schwerpunktthemen variieren (in den vergangenen Semestern z.B. Frauen und Karriere, Arbeitszeit und flexible Beschäftigungsverhältnisse) und mit zeitlichem Vorlauf auf Digi­campus bekannt gegeben werden. Die Vorträge im Seminar können (müssen aber nicht) in englischer Sprache gehalten werden. Das Seminar stellt eine sehr gute Vorbereitung auf das Verfassen einer Bachelorarbeit am Lehrstuhl Global Business and Human Resource Management dar.

Voraussetzungen: Gute Englischkenntnisse

Einbringbar in folgenden Studiengängen: BWL (BA), VWL (BA), GBM (BA), ReWi (BA), WIN (BA, PO 2022), WING (BA, PO 2021). Im Zweifelsfall gelten die Informationen in den Modulhandbüchern.

Termin: Unregelmäßig

Prüfung: Seminararbeit, Vortrag

Bewerbung: Bitte beachten Sie, dass die Bewerbung für dieses Seminar im Rahmen des zentralen Bewerbungsprozesses im Cluster Strategy, Marketing & Management erfolgt. Nähere Informationen erhalten Sie auf der Cluster-Webseite.

Dozent:  Prof. Dr. Susanne Warning und wissenschaftliche Mitarbeiter

Ansprechpartner: Stefanie Bruckmeyer

Typ: Seminar (in englischer Sprache, Literatur)

Inhalt: Das Seminar beschäftigt sich auf Literaturbasis mit Konzepten und Theorien des Personalmanagements im internationalen Kontext, wobei die Schwerpunktthemen variieren (in den vergangenen Semestern z.B. Cultural Diversity and Intercultural Management, HRM in the Asia-Pacific Region) und mit zeitlichem Vorlauf auf Digicampus bekannt gegeben werden. Das Semi­nar stellt eine sehr gute Vorbereitung auf das Verfassen einer Bachelorarbeit am Lehrstuhl Global Business and Human Resource Management dar. 

Voraussetzungen: Sehr gute Englischkenntnisse

Einbringbar in folgenden Studiengängen: (i)BWL (BA), (i)VWL (BA), GBM (BA), ReWi (BA), WIN (BA, PO 2022), WING (BA, PO 2021), Austauschstudierende. Im Zweifelsfall gelten die Informationen in den Modulhandbüchern.

Termin: I.d.R. im Sommersemester

Prüfung: Seminararbeit (in englischer Sprache), Vortrag (in englischer Spra­che)

Bewerbung: Bitte beachten Sie, dass die Bewerbung für dieses Seminar im Rahmen des zentralen Bewerbungsprozesses im Cluster Strategy, Marketing & Management erfolgt. Nähere Informationen erhalten Sie auf der Cluster-Webseite.

Dozent:  Prof. Dr. Susanne Warning und wissenschaftliche Mitarbeiter

Ansprechpartner: Patricia-Isabella Aich

Typ: Seminar (Eigene Empirie)

Inhalt: Das Seminar beschäftigt sich mit der empirischen Analyse personalpolitischer Fragestellungen – zumeist in einem internationalen Rahmen. Studierende lernen den Umgang mit gängiger Software (Excel). Die Hypothesen empirischer Studien aus der Literatur werden selbstständig mit einfachen Methoden getestet, interpretiert und in die aktuelle Literatur eingeordnet. Die Schwerpunktthemen variieren und werden mit zeitlichem Vorlauf auf Digicampus bekannt gegeben. Das Semi­nar stellt eine sehr gute Vorbereitung auf das Verfassen einer empirischen Bachelorarbeit am Lehrstuhl Global Business and Human Resource Management dar.

Voraussetzungen: Mindestens gute Kenntnisse in Statistik und Ökonometrie

Einbringbar in folgenden Studiengängen: (i)BWL (BA), (i)VWL (BA), GBM (BA), ReWi (BA), WIN (BA, PO 2022), WING (BA, PO 2021). Im Zweifelsfall gelten die Informationen in den Modulhandbüchern.

Termin: I.d.R. im Wintersemester

Prüfung: Seminararbeit, Vortrag

Bewerbung: Bitte beachten Sie, dass die Bewerbung für dieses Seminar im Rahmen des zentralen Bewerbungsprozesses im Cluster Strategy, Marketing & Management erfolgt. Nähere Informationen erhalten Sie auf der Cluster-Webseite.

Dozent:  Prof. Dr. Susanne Warning und wissenschaftliche Mitarbeiter

Ansprechpartner: Stefan Bruckmeyer

Typ: Seminar zur Begleitung eines freien Projekts

Inhalt: Im Rahmen dieses Seminars findet die Diskussion der Zielverein­barungen mit den betreuenden Mitarbeiterinnen und Mitarbeitern des Lehrstuhls sowie die Präsentation der Projektergebnisse aller Projekte, die eine Projektfreigabe durch den Lehrstuhl Global Business and Human Resource Management erhalten haben, statt.

Voraussetzungen: Keine

Einbringbar in folgenden Studiengängen: GBM (BA), Modulgruppe „Projects”

Termin: I.d.R. jedes Semester

Prüfung: Seminararbeit (Projektbericht), Vortrag

Dozent: Stefan Bruckmeyer

Ansprechpartner: Stefan Bruckmeyer

Typ: Seminar zur Begleitung der Abschlussarbeit

Inhalt: Das Seminar für Abschlussarbeiten begleitet das Verfassen der Bachelorarbeit. Im Rahmen regelmäßiger Veranstaltungen werden aus­führlich die Identifikation relevanter Literatur, die Kategorisierung und Evaluation wissenschaftlicher Literatur und das Verfassen von Bachelor­arbeiten diskutiert. In offenen Diskussionsrunden können in Kleingruppen kontinuier­lich Probleme im Zusammenhang mit der eigenen Arbeit be­sprochen werden. Zudem ist eine Zwischenpräsentation vor Kommilitonen und Betreuer vorge­sehen, in der die Studierenden Zwischenergebnisse prä­sentieren, Fragen stellen und Probleme diskutieren können. Eine Teilnahme am Seminar ist freiwillig, wird aber dringend empfohlen. 

Voraussetzungen: Detaillierte Informationen zu den Voraussetzungen fin­den sich unter Abschlussarbeiten.

Termin: I.d.R. jedes Semester

Prüfung: Die Leistungspunkte werden ausschließlich in der Bachelorarbeit erworben.

Bewerbung: Bitte beachten Sie, dass die Bewerbung für eine Bachelorarbeit im Rahmen des zentralen Bewerbungsprozesses im Cluster Strategy, Marketing & Management erfolgt. Nähere Informationen erhalten Sie auf der Cluster-Webseite.

Dozent:  Prof. Dr. Susanne Warning und wissenschaftliche Mitarbeiter

Ansprechpartner: Stefan Bruckmeyer

 

Details zu den jeweiligen Lehrveranstaltungen im Masterstudium

 

Typ: Vorlesung (mit Übung)

Inhalt: Die Veranstaltung vermittelt die Anwendung empirischer Methoden in der Analyse von Daten aus dem Personalwesen. Der Fokus der Veranstaltung liegt auf der Auswahl und Anwendung geeigneter Methoden sowie der Interpretation und Evaluation der empirischen Ergebnisse. Im Rahmen der Veranstaltung werden Hypothesen aus der Theorie mittels der Statistiksoftware Stata getestet. Die thematischen Schwerpunkte der Veranstaltung umfassen z.B. Berufserfahrung und Vergütung, Vergütungsunterschiede zwischen Gruppen, Bildungsrenditen, Vergütung im Zeitverlauf und Beförderungsentscheidungen. Methodisch werden z.B. Interaktionseffekte, Effektgrößen und Vorhersagen in Querschnitts- und Paneldaten diskutiert. Eine detaillierte Beschreibung findet sich im Modulhandbuch des jeweiligen Semesters.

Voraussetzungen: Gute Englischkenntnisse, gute Kenntnisse in Mathematik, Statistik und Mikroökonomik aus einem wirtschaftswissenschaftlichen Bachelorstudium

Einbringbar in folgenden Studiengängen: BWL (MA), EPP (MA), GBM (MA), DFM (MA), ReWi (MA). Im Zweifelsfall gelten die Informationen in den Modulhandbüchern.

Termin: I.d.R. im Wintersemester

Prüfung: Klausur im Anschluss an die Vorlesung. Prüfungstag ist i.d.R. der 6. Prüfungstag des Prüfungszeitraums. Die verbindlichen Prüfungsdaten werden in Studis bekannt gegeben.

Dozent:  Prof. Dr. Susanne Warning

Ansprechpartner: Stefan Bruckmeyer

Typ: Vorlesung (mit Übung)

Inhalt: Die Veranstaltung vertieft die theoretischen Kenntnisse im Bereich des Personalmanagements. Dabei liegt der Fokus auf Fragestellungen, die für jeden Personalverantwortlichen (nicht nur in der Personal­abteilung) relevant sind. Aus theoretischen Modellen werden empirische Designs abge­leitet und Hypothesen formuliert, die auf Basis aktueller wissenschaftlicher Artikel unterschiedlichen Tests unterzogen werden. Die Inhalte der Veran­staltung umfassen z.B. Vergütung, Karriereanreize und Beförderung, Job Design, Work-Life Balance und Arbeitszufriedenheit sowie Fairness und Rezi­prozität. Eine detaillierte Beschreibung findet sich im Modulhandbuch des je­wei­li­gen Semesters.

Voraussetzungen: Gute Englischkenntnisse, gute Kenntnisse in Mathematik, Statistik und Mikroökonomik aus einem wirtschaftswissenschaftlichen Bachelorstudium

Einbringbar in folgenden Studiengängen: (i)BWL (MA), EPP (MA), GBM (MA), DFM (MA), ReWi (MA). Im Zweifelsfall gelten die Informationen in den Modulhandbüchern.

Termin: I.d.R. im Sommersemester

Prüfung: Klausur in jedem Semester. Prüfungstag ist i.d.R. der 19. Prüfungs­tag des Prüfungszeitraums. Die verbindlichen Prüfungsdaten werden in Studis bekannt gegeben.

Dozent:  Prof. Dr. Susanne Warning

Ansprechpartner: Patricia-Isabella Aich

Typ: Vorlesung (mit Übung)

Inhalt: Nach erfolgreicher Teilnahme an diesem Modul sind die Studierenden in der Lage, Bildungsfragen theoretisch und empirisch mit wirtschaftswissenschaftlichen Methoden zu analysieren. Sie können Bildungsentscheidungen in unterschiedlichen Lebensphasen mittels wirtschaftswissenschaftlicher Prinzipien erklären und bewerten. Sie können Empfehlungen für Individuen, Unternehmen und Politik mit Blick auf Bildungsfragen formulieren. Sie sind in der Lage, empirisch testbare Hypothesen zu entwickeln und diese auf Basis wissenschaftlicher Artikel sowie durch Anwendung einfacher statistischer Testverfahren eigenständig zu überprüfen. Eine detaillierte Beschreibung findet sich im Modulhandbuch des je­wei­li­gen Semesters.

Voraussetzungen: Grundlegende Kenntnisse in Statistik, Personal, Ökonometrie und Mikroökonomik;

Gute Englischkenntnisse (lesen)

Einbringbar in folgenden Studiengängen: BWL (MA), EPP (MA), GBM (MA). Im Zweifelsfall gelten die Informationen in den Modulhandbüchern.

Termin: I.d.R. im Sommersemester

Prüfung: Klausur im Anschluss an die Vorlesung. Prüfungstag ist i.d.R. der 6. Prüfungstag des Prüfungszeitraums. Die verbindlichen Prüfungsdaten werden in Studis bekannt gegeben.

Dozent: Prof. Dr. Susanne Warning

Ansprechpartner: Stefan Bruckmeyer

Typ: Seminar (Eigene Empirie)

Inhalt: Das Seminar beschäftigt sich mit der empirischen Analyse personalpolitischer Fragestellungen – zumeist in einem internationalen Rah­men. Studierende replizieren die Ergebnisse empirischer Studien selbstständig mit Stata, interpretieren diese und ordnen sie in die aktuelle Literatur ein. Die inhaltlichen Schwerpunktthemen werden mit zeitlichem Vorlauf bei Digicampus bekannt gegeben. Das Seminar stellt eine sehr gute Vorbereitung auf das Verfassen einer empirischen Masterarbeit am Lehrstuhl Global Business and Human Resource Management dar. 

Voraussetzungen: Gute Englischkenntnisse, gute Kenntnisse in Statistik und Ökonometrie, Erfolg in der Vorlesung „HR: People Analytics“ von Vorteil, aber nicht notwendig

Einbringbar in folgenden Studiengängen: (i)BWL (MA), EPP (MA), GBM (MA), DFM (MA), ReWi (MA). Im Zweifelsfall gelten die Informationen in den Modulhandbüchern.

Termin: I.d.R. im Sommersemester

Prüfung: Seminararbeit, Vortrag

Bewerbung: Für Seminararbeiten im Master gibt es keinen zentralen Bewerbungsprozess. Hier erfolgt die Anmeldung zum Seminar am Lehrstuhl Global Business and Human Resource Management über Digicampus. Eine Anmeldung ist erst nach der Kick-off-Veranstaltung möglich.

Dozent:  Prof. Dr. Susanne Warning und wissenschaftliche Mitarbeiter

Ansprechpartner: Patricia-Isabella Aich

Typ: Seminar (Literatur)

Inhalt: In diesem Seminar erarbeiten die Studierenden auf Basis der internationalen Fachliteratur ein Thema aus dem Personalmanagement. Über die Formulierung eines Korreferats oder die Diskussion eines empirischen Designs erwerben die Studierenden über die reine Literaturarbeit hinaus Kompetenzen in der Diskussionsleitung. Das Oberthema des Seminars variiert und wird mit zeitlichem Vorlauf bei Digicampus bekannt gegeben. Die Vorträge im Seminar können (müssen aber nicht) in englischer Sprache gehalten werden. Das Seminar stellt eine sehr gute Vorbereitung auf das Verfassen einer literaturbasierten Masterarbeit am Lehrstuhl Global Business and Human Resource Management dar. 

Voraussetzungen: Gute Englischkenntnisse, gute Kenntnisse in Statistik und Ökonometrie, Erfolg in der Vorlesung „HR: Personalmanagement“ von Vorteil, aber nicht notwendig

Einbringbar in folgenden Studiengängen: (i)BWL (MA), EPP (MA), GBM (MA), DFM (MA), ReWi (MA). Im Zweifelsfall gelten die Informationen in den Modulhandbüchern.

Termin: Unregelmäßig

Prüfung: Seminararbeit, Vortrag

Bewerbung: Für Seminararbeiten im Master gibt es keinen zentralen Bewerbungsprozess. Hier erfolgt die Anmeldung zum Seminar am Lehrstuhl Global Business and Human Resource Management über Digicampus. Eine Anmeldung ist erst nach der Kick-off-Veranstaltung möglich.

Dozent:  Prof. Dr. Susanne Warning und wissenschaftliche Mitarbeiter

Ansprechpartner: Patricia-Isabella Aich

Typ: Seminar (Eigene Empirie)

Inhalt: Dieses Seminar richtet sich an fortgeschrittene Masterstudierende und Doktoranden, die im weiten Bereich Personal und Bildung ihre Master- bzw. Qualifikationsarbeit schreiben wollen. Die Teilnehmenden führen ein eigenes empirisches Forschungsprojekt auf Basis eines vorgegebenen (oder eigenen) Datensatzes durch. Das Thema wird individuell festgelegt. Das Seminar stellt eine sehr gute Vorbereitung auf das Verfassen einer empirischen Masterarbeit am Lehrstuhl Global Business and Human Resource Management dar.

Voraussetzungen: Sehr gute Englischkenntnisse, sehr gute Kenntnisse in Statistik und Ökonometrie, Erfolg in der Vorlesung „HR: People Analytics“ von Vorteil, aber nicht notwendig

Einbringbar in folgenden Studiengängen: BWL (MA), EPP (MA), DFM (MA). Im Zweifelsfall gelten die Informationen in den Modulhandbüchern.

Termin: I.d.R. jedes Semester

Prüfung: Seminararbeit, Vortrag

Bewerbung: Für Seminararbeiten im Master gibt es keinen zentralen Bewerbungsprozess. Hier erfolgt die Anmeldung zum Seminar am Lehrstuhl Global Business and Human Resource Management über Digicampus. Eine Anmeldung ist erst nach der Kick-off-Veranstaltung möglich.

Dozent:  Prof. Dr. Susanne Warning

Ansprechpartner: Stefan Bruckmeyer

Typ: Seminar

Inhalt: Dieses interdisziplinäre Literaturseminar richtet sich an Studierende mit besonderem Interesse an der Schnittstelle von Wirtschaftswissen­schaften und Rechtswissenschaften. Die Studierenden erarbeiten eigenständig ein Themengebiet interdisziplinär. Die Schwerpunktthemen variieren (z.B. Personalmanagement, Corporate Governance) und werden mit zeitlichem Vorlauf bei Digicampus bekannt gegeben. Das Seminar stellt eine gute Vorbereitung auf das Verfassen einer literaturbasierten Master­arbeit am Lehrstuhl Global Business and Human Resource Management dar.

Voraussetzungen: Gute Englischkenntnisse, Grundkenntnisse in Personal­management und/oder Grundkenntnisse im Arbeitsrecht

Einbringbar in folgenden Studiengängen: (i)BWL (MA), EPP (MA), ReWi (MA). Im Zweifelsfall gelten die Informationen in den Modulhandbüchern.

Termin: Unregelmäßig

Prüfung: Seminararbeit, Vortrag

Dozent:  Prof. Dr. Michael Kort (Juristische Fakultät), Prof. Dr. Susanne Warning (Wirtschaftswissenschaftliche Fakultät)

Ansprechpartner: Patricia-Isabella Aich

Typ: Seminar zur Begleitung der Abschlussarbeit

Inhalt: Das Seminar für Abschlussarbeiten begleitet das Verfassen der Masterarbeit. Im Rahmen regelmäßiger Veranstaltungen werden ausführlich die Identifikation relevanter Literatur, die Kategorisierung und Evaluation wissenschaftlicher Literatur und das Verfassen von Masterarbeiten diskutiert. In offenen Diskussionsrunden können in Kleingruppen kontinuierlich Proble­me im Zusammenhang mit der eigenen Arbeit besprochen werden. Zudem sind bis zu zwei Zwischenpräsentationen vor Kommilitonen und Betreuer möglich, in denen die Studierenden erste Ergebnisse präsentieren, Fragen stellen und Probleme diskutieren können. Eine Teilnahme am Seminar ist freiwillig, wird aber dringend empfohlen. 

Voraussetzungen: Detaillierte Informationen zu den Voraussetzungen fin­den sich unter Abschlussarbeiten.

Termin: I.d.R. jedes Semester

Prüfung: Die Leistungspunkte werden ausschließlich in der Masterarbeit erworben.

Bewerbung: Detaillierte Informationen zum Bewerbungszeitraum und -ablauf erhalten Sie in der ersten Seminarsitzung sowie auf der Veranstaltungsseite zum Seminar für Abschlussarbeiten (MA) des jeweiligen Semesters auf Digicampus.

Dozent:  Prof. Dr. Susanne Warning und wissenschaftliche Mitarbeiter

Ansprechpartner: Stefan Bruckmeyer

Lehrveranstaltungen im aktuellen Semester

Vorlesungen

 

 

(Angewandte Filter: Semester: WS 2025/26 | Institutionen: Prof. Dr. Susanne Warning - Global Business and Human Resource Management | Vorlesungsarten: Vorlesung, Vorlesung + Übung, Übung)
Name Dozent Typ Sprache
Comparative International Business and Economics (GBM) Welzel

Peter Welzel,

Warning

Susanne Warning,

Aich

Patricia-Isabella Aich,

Hübner

Niklas Hübner

Vorlesung englisch
Personalpolitik (Vorlesung) Bruckmeyer

Stefan Bruckmeyer,

Warning

Susanne Warning,

Aich

Patricia-Isabella Aich,

Bruckmeyer

Stefanie Bruckmeyer

Vorlesung deutsch
Organisation und Personalwesen Bruckmeyer

Stefan Bruckmeyer,

Lehmann

Erik Lehmann,

Warning

Susanne Warning,

Kopp

Jasmin Kopp

Vorlesung deutsch
Personalpolitik (Übung) Bruckmeyer

Stefan Bruckmeyer,

Aich

Patricia-Isabella Aich,

Bruckmeyer

Stefanie Bruckmeyer

Übung deutsch
Human Resources: People Analytics (Vorlesung) Bruckmeyer

Stefan Bruckmeyer,

Warning

Susanne Warning

Vorlesung deutsch
Human Resources: People Analytics (Übung) Bruckmeyer

Stefan Bruckmeyer

Übung deutsch

Seminare

 

 

(Angewandte Filter: Semester: WS 2025/26 | Institutionen: Prof. Dr. Susanne Warning - Global Business and Human Resource Management | Vorlesungsarten: Seminar, Pflichtseminar, Proseminar, Proseminar mit Übung, Hauptseminar, Hauptseminar mit Übung, Oberseminar, Projektseminar)
Name Dozent Typ Sprache
Seminar für Abschlussarbeiten (MA) Warning

Susanne Warning,

Aich

Patricia-Isabella Aich

Seminar deutsch
Seminar zu Projects (GBM): Abschlusspräsentation am Lehrstuhl Prof. Dr. Warning Bruckmeyer

Stefan Bruckmeyer,

Warning

Susanne Warning

Seminar deutsch
Seminar für Abschlussarbeiten (mehrere Gruppen) Bruckmeyer

Stefan Bruckmeyer,

Warning

Susanne Warning,

Aich

Patricia-Isabella Aich,

Bruckmeyer

Stefanie Bruckmeyer

Seminar deutsch
Projektseminar Personal und Global Business Aich

Patricia-Isabella Aich,

Bruckmeyer

Stefanie Bruckmeyer

Seminar deutsch
Human Resources: Research in Global Business Bruckmeyer

Stefan Bruckmeyer,

Warning

Susanne Warning

Seminar deutsch

Seminararbeiten

Voraussetzungen

Literaturseminar: gute Englischkenntnisse

Empirieseminar: mindestens gute Statistikkenntnisse

 

Bewerbung

Die Bewerbung für Seminararbeiten im Bachelor erfolgt über den zentralen Bewerbungsprozess des Clusters „Strategy, Marketing & Management“. Nähere Informationen erhalten Sie auf der Cluster-Webseite. Bitte beachten Sie, dass Sie im Falle einer erfolgreichen Bewerbung genau eine Zusage für einen Seminarplatz innerhalb des Clusters erhalten.

 

Für Seminararbeiten im Master gibt es keinen zentralen Bewerbungsprozess. Hier erfolgt die Anmeldung zum Seminar am Lehrstuhl Global Business and Human Resource Management über Digicampus. Eine Anmeldung ist erst nach der Kick-off-Veranstaltung möglich.

 

Ablauf

Die Kick-off-Veranstaltung zum jeweiligen Seminar findet i.d.R. in der ersten Vorlesungswoche statt. Die genauen Termine sowie detaillierte Informationen zum jeweiligen Seminar finden Sie zu Beginn des Semesters in Digicampus unter der jeweiligen Veranstaltung.

 

© Universität Augsburg

Abschlussarbeiten

Wir freuen uns über Ihr Interesse an einer Abschlussarbeit am Lehrstuhl Global Business and Human Resource Management!

 

Voraussetzungen

Detailliertere Informationen zu den Voraus­setzungen für die Vergabe von Betreuungsplätzen finden Sie in unserem Leitfaden auf Digicampus (die Links zu Digicampus funktionieren nur, wenn Sie auf Digicampus bereits angemeldet sind).

 

Bewerbung: Bachelorarbeiten

Die Bewerbung um einen Betreuungs­platz für Bachelorarbeiten erfolgt über einen zentralen Bewerbungsprozess des Clusters „Strategy, Marketing & Management“. Weitere Informationen zu diesem Prozess erhalten Sie auf der  Cluster-Webseite

 

Bewerbung: Masterarbeiten

Der Bewerbungszeitraum für Masterarbeiten am Lehrstuhl GB & HRM beginnt im Anschluss an den Kick-off-Termin des Seminars für Abschlussarbeiten (MA). Bitte stellen Sie uns während des Bewerbungszeitraums Ihre Bewerbungsunterlagen über Digi­campus zur Verfügung. Detaillierte Informationen zum Bewerbungszeitraum und -ablauf erhalten Sie in der ersten Seminarsitzung sowie auf der Veranstaltungsseite zum Seminar für Abschlussarbeiten (MA) des jeweiligen Semesters auf Digicampus.

 

Ablauf

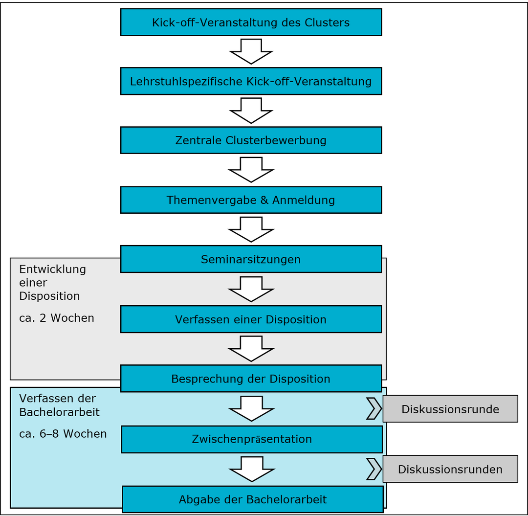
Das Anfertigen einer Abschlussarbeit ist an den Zyklus unseres Seminars für Abschlussarbeiten gekoppelt. Der Besuch des Seminars ist freiwillig, allerdings empfehlen wir Ihnen sehr, dieses Angebot wahrzunehmen. Die Seminare für Abschlussarbeiten starten i.d.R. jeweils zu Semesterbeginn. Die genauen Termine sowie detaillierte Informationen zu Bachelorarbeiten/Masterarbeiten finden Sie zu Beginn des Semesters in Digicampus unter der jeweiligen Veranstaltung. Eine Betreuung außerhalb dieses Zyklus ist nicht möglich. Sollten Sie ein eigenes Thema bearbeiten wollen, bitten wir Sie, rechtzeitig zum ersten Termin eine Disposition vorzubereiten. Einzelheiten dazu finden Sie in unserem Leitfaden auf Digicampus.

 

© Universität Augsburg
© Universität Augsburg

Suche